春节将至
相信许多小伙伴
都已经规划好了行程
春节通行深中通道
有哪些方面需要注意?
一起来看看


2026年春节假期为2月15日(腊月廿八)至2月23日(年初七),合计9天。根据《重大节假日免收小型客车通行费实施方案》规定,春节期间高速公路7座(含)及以下小型客车免费通行。深中通道全线为高速公路,春节假期,7座及以下小型客车免费通行时间为2月15日0时至2月23日24时。
节前(2月11日-2月14日)车流高峰主要集中在10-12时、15-18时;除夕(2月16日)车流预计为整个假期最低峰;正月初一(2月17日)出现车流高峰,以中短途外出游玩车流为主;正月初六(2月22日)出现返程车流高峰,车流持续超饱和运行直至假期结束。
根据车流量数据分析,预判深中通道双向隧道口、中山往深圳方向万顷沙互通至西人工岛段在车流高峰期容易出现缓行或拥堵。

出行前广大司乘可通过“深中通道发布”微信公众号、“粤通行”小程序等渠道了解道路资讯,或使用导航软件实时查看路况,避开高峰时段;深中通道超饱和运行期间,可绕行虎门大桥、南沙大桥或广澳高速-南沙港快线等路线。
深中通道全时段禁止危险货物运输车辆、四类及以上货车通行,广大车主请遵守交通规则,切勿在通道内龟速行驶、驻车观景;遇缓行拥堵请耐心排队,错过高速出口请继续前行至下一出口,禁止倒车、逆行等。
同时,在车流量明显超出深中通道通行能力或因交通事故导致严重交通拥堵或中断时,深中通道管理中心将配合交管部门采取相应的管控措施。请大家听从现场交警或路政人员指挥,稍安勿躁,安全通行。

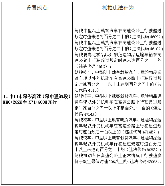
值得注意的是,自2026年2月7日零时起,中山交警于深中通道上新增2处区间测速设备,并依法对抓拍的交通违法行为进行处罚。


同时,今年深圳交警于深中隧道投用机器人“交警"辅助指挥春运交通,其将在原本铁骑执勤的位置上指引过往车辆迅速通过。后续,深圳交警还将让机器人“交警”与后台联动,一旦在岗位上发现异常情况,后台能及时发现并安排警力到场处置。
按照地域来分,西人工岛以西桥梁部分由中山交警管辖,西人工岛(含)以东的隧道路段由深圳交警管辖,可根据所在位置分别拨打0755-110(深圳)、0760-110(中山)进行报警求助。
如您在隧道行驶过程中留意到有水珠滴落,请不必担心。这是隧道内泡沫水喷淋系统与高压细水雾系统完成定期功能测试后,管道内部残留水分自然滴落的正常现象,并非结构渗漏。目前相关系统测试及排水作业均已顺利完成,隧道结构稳定,行车安全不受影响,您可放心通行。
深中通道全程24公里不设服务区,如在行驶过程中遇到突发情况,请立即开启双闪灯,将车辆移至应急车道并设置警示标识,所有人员迅速撤离至安全区域,随后按需求拨打110、122或深中通道服务电话——4009262666。

编辑 曾淑花 二审 黄廉捷 三审 吴森林





